9月4日(金),全校朝会にて校長が「正しい心」に関わる講話を行いました。以前,同じように「正」という文字を使用した講話をしました。「正」は,分解すると「一」と「止」になります。これは,物事を判断するときに,直線「一」のところで,立ち止まって「止」考えることにより,正しいかどうか判断すると言われています。(諸説ありますが)
本日は「自分勝手な行動やごまかす行動により,相手を悲しませたり,困らせたりする事例」を話しました。子どもたちは「うそ」をつくことが,正しくないことは分かっています。しかし,「うそ」をつかれた相手が,「大変悲しむことや嫌な気持ちになること」を子ども自身は想像し難いです。
そこで,「うそ」をついて相手を困らせている「成り済ましサギ」を事例として挙げました。各家庭から,被害者を出さないために,家族みんなで話し合って「合言葉」などを作ることにより,防げるのではないかと伝えました。
正しいことを自ら行動ができることの価値観や正しいかどうか考える判断力など,子どもの頃から育てる大切なものであると考えます。本校では「こころの育み」の一つとして,道徳の時間や,学校全体における道徳教育を通して「正しい心」,「正しい行動」,「正しい判断」ができる子どもたちを育てています。


<本校の「いじめ防止」>
今,全国的に「いじめ」が大きな社会問題となっております。和田小学校でも「いじめ」調査を実施したり,調査後の「教育相談」や日常生活での「教育相談」を全員対象で実施したりしています。さらに,関係機関との連携も図っています。
「いじめ」が発生しない,「いじめ」を許さない学級・学校でなければなりません。そこで,本校では,人間関係形成力や道徳的実践力(こころの育み)の育成に重点を置いた教育活動を進めています。
※いじめ予防策の一つとして紹介しました「キラリ発見」もその活動です。
Q-U調査や生徒指導協議会,職員会議,校内研修会,教育相談,保護者と教員の懇談会など,様々な機会と場を設け,子どもたち一人一人が「加害者」や「被害者」とならないよう「安心・安全な学校づくり」を進めています。
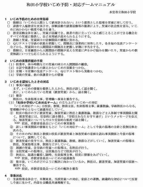
<和田小学校のいじめ防止基本方針と対応チームマニュアル>
※ページの都合上,一部のみ,掲載します。なお,印刷等により,方針等の内容が読みやすくなります。申し訳ありませんが,よろしくお願いします。


※上記のほか,作成してありますが,表示上,2ページのみとします。


※上記のほか,作成してありますが,表示上,2ページのみとします。
9月2日(水),本日5・6年生が,今年度最後の水泳学習を行いました。長雨と低温のために水泳学習ができませんでした。ようやく本日,太陽が顔を出して気温が上昇しました。今までの雨により,じめじめ感はありますが,太陽が出ると嬉しいものです。
6年生にとっては,小学校最後の水泳学習となります。今までに練習してきた泳ぎにチャレンジして,自己ベスト記録を目指しました。また,後半は先週できなかった「着衣泳」にも5・6年生がチャレンジしました。
5年生は来年もありますので,今年の「まとめ」として泳いでいました。どの子も生き生きとした表情で水泳学習に臨んでいました。今年度も水の事故がゼロでよかったと思います。今後も,様々な学習・行事や大会等が計画されています。事故を起こさないよう全教員で協力し合いながら進めて参ります。



第2学期の始業式にて,校長から「キラリボックス」のことに関して説明しました。その後,1年生から6年生が,多くの「いいこと」を見つけ,キラリ発見を投函していました。大変うれしいことです。
始業式で子どもたちに伝えました「自分のよさ」と「相手のよさ」に関する一つの方法として「キラリボックス」を設置したわけを話しました。今回,働きかけの一つとして「キラリ」発見を通して,「いじめ予防」へつなげられるようにしています。ボックスを見ますと,「○○さんが,女子トイレのスリッパを並べていました。」「下の学年に優しくしている人を見つけました。」など,子どもたちによる「キラリ」発見を見るたびに,心が温かくなります。わだっ子の「よさ」です。
<いいこと見つけました!「キラリ」はっけん>


キラリボックス 初日,投函された「キラリ」→ 数日後
さらに,多くの!
★ いいこと見つけ「キラリ」発見で,いじめ予防へ!